FET( IRF7319 ) 를 이용한 전원 스위치 회로
페이지 정보
작성자 최고관리자 작성일21-05-31 18:30 조회18,791회 댓글1건첨부파일
-
FET_SW_ONOFF.mp4
(2.8M)
221회 다운로드
DATE : 2021-05-31 18:30:30
관련링크
본문
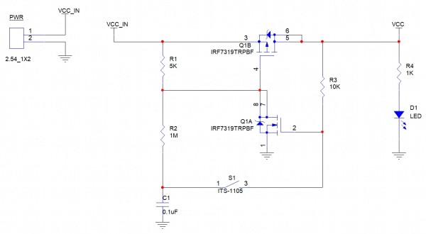
IRF7319 를 이용한 대기전력 소비가 거의 없는 전원 스위치 회로 구현했습니다.
아래 링크 참조하여 회로 구성후 R/C 값 변경하여 용도에 맞게 사용합니다.
http://www.mosaic-industries.com/embedded-systems/microcontroller-projects/electronic-circuits/push-button-switch-turn-on/latching-toggle-power-switch
R/C 값 변경에 따른 결과치 정리하면 아래와 같다.
-------------------------------------------------------
R1 10K 10K 10K 5K
R2 1M 1M 1M 1M
R3 10K 10K 10K 10K
C 1uF 0.1uF 0.33uF 0.1uF
Vmax 20V 14.6V 14.6V 13.9V
충방전시간 1.5s 300ms 500ms 300ms
-------------------------------------------------------
R1 5K, R2 1M , C 0.1uF를 적용할때 스위치 누르는 INTERVAL이 적고(300ms) 전원을 13.9V까지 사용할 수 있어 용도가 많겠습니다.
각종 보드에 맞게 R/C값을 적절히 조절하여 사용하면 아주 유용한 회로입니다.
혹시 기판필요하신 분은 여유보드가 몇장있으니 댓글남겨주시고, 문자로 메시지 남겨주시면 택배비 착불로 보내드리겠습니다.
아래 링크 참조하여 회로 구성후 R/C 값 변경하여 용도에 맞게 사용합니다.
http://www.mosaic-industries.com/embedded-systems/microcontroller-projects/electronic-circuits/push-button-switch-turn-on/latching-toggle-power-switch
R/C 값 변경에 따른 결과치 정리하면 아래와 같다.
-------------------------------------------------------
R1 10K 10K 10K 5K
R2 1M 1M 1M 1M
R3 10K 10K 10K 10K
C 1uF 0.1uF 0.33uF 0.1uF
Vmax 20V 14.6V 14.6V 13.9V
충방전시간 1.5s 300ms 500ms 300ms
-------------------------------------------------------
R1 5K, R2 1M , C 0.1uF를 적용할때 스위치 누르는 INTERVAL이 적고(300ms) 전원을 13.9V까지 사용할 수 있어 용도가 많겠습니다.
각종 보드에 맞게 R/C값을 적절히 조절하여 사용하면 아주 유용한 회로입니다.
혹시 기판필요하신 분은 여유보드가 몇장있으니 댓글남겨주시고, 문자로 메시지 남겨주시면 택배비 착불로 보내드리겠습니다.
댓글목록
이기철님의 댓글
이기철 작성일전원스위치 회로로 유용하게 사용할 수 있겠습니다. 감사합니다.

